مديريت آمار و فناوری اطلاعات و امنیت فضای مجازی

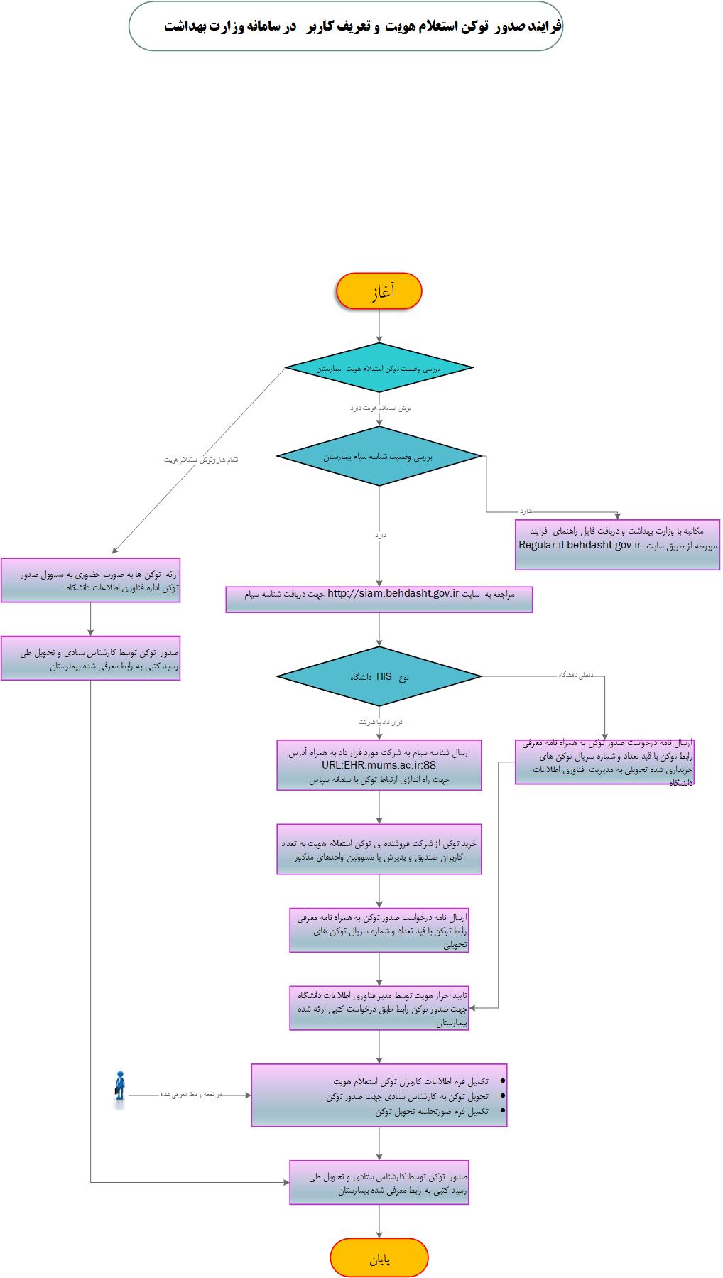
فرآیند صدور توکن استعلام هویت و تعریف کاربر در سامانه وزارت بهداشت

امتیاز کاربران

ستاره غیر فعالستاره غیر فعالستاره غیر فعالستاره غیر فعالستاره غیر فعال
 

 

Token.jpg - 115.32 kB

منوی نمایش در موبایل